|
称子公司践诺募投技俩具有合感性。 作家|卓玛 裁剪|刘钦文 只需要输入联想图案和换色才略,电脑刺绣机就能自动完成多色刺绣,在棉、麻、化纤等不同面料上绣出各式繁复靓丽的花型图案,时装、内衣、窗帘、床罩、饰品、工艺品的覆盖绣由此跃然“布”上。 浙江信胜科技股份有限公司(下称“信胜科技”,874573.BJ)等于一家主营电脑刺绣机的研发、分娩和销售的企业,旗下领有“SINSIM”品牌。1月16日,信胜科技在北交所进行上会审核,但被暂缓审议,成为北交所2026年首家被暂缓审议的公司。在对北交所《想法函》中波及的问题进行复兴并更新《招股书》后,3月12日,信胜科技将再次上会。 《招股书》透露,信胜科技这次IPO所募资金将用于年产1.1万台(套)刺绣机机架拓荒技俩、年产33万套刺绣机零部件拓荒技俩、信息化系统升级拓荒技俩、研发中心拓荒技俩以及补充流动资金。 值得防卫的是,募投技俩中的年产1.1万台(套)刺绣机机架拓荒技俩和年产33万套刺绣机零部件拓荒技俩,将由信胜科技出借召募资金给两家控股子公司的时势践诺,其必要性、合感性,以及如安在这历程中保护公司及中小投资者的利益,是上次上会北交所问询的要点问题。
图源:公司官网 01 {jz:field.toptypename/}卖电脑刺绣机年入10亿, 研发干涉低于同业 把柄刺绣工艺,信胜科技的家具可分为平绣机和特种机两大类。 其中,平绣机把柄应用场景,可进一步细分为服装机、花边机、家纺机、裁缝帽绣机等,可得志分娩加工服装、窗帘、床单、鞋帽、玩物时的各样刺绣需求。而特种机把柄拆伙功能不同,可分为夹杂机、烫片机、毛巾机等,可拆伙平绣、盘带绣、绳绣等夹杂工艺,以及烫片、毛巾绣等特地工艺。
图源《招股书》 现在,信胜科技的收入主要来自平绣机中的服装机和花边机这两大众具,二者整个孝敬的收入约占公司主营业务收入的90%左右。
图源:《招股书》 在多种家具的加抓下,2022年—2024年及2025年上半年(下称“各期”),信胜科技诀别拆伙营收6亿元、7.04亿元、10.3亿元和6.55亿元,诀别拆伙归母净利润0.53亿元、0.59亿元、1.2亿元和0.88亿元,公司将事迹的安谧增长归结为纺织服装制造业景气度改善,行业发展环境细密,电脑刺绣机主要市集发展趋势细密,以及公司家具更新迭代等多种原因。 信胜科技在《招股书》中还发布了2025年齿迹施展和2026年一季度事迹预报。2025年,公司拆伙营收14.81亿元,归母净利润2.23亿元。瞻望2026年一季度拆伙营收3亿元—4亿元,同比增长8.88%—45.17%;瞻望拆伙归母净利润0.42亿元—0.62亿元,同比增长28.02%—88.98%。 中国缝制机械协会统计数据透露,以2024年的营收计较,信胜科技在我国电脑刺绣机行业的市占率约为13%。 尽管信胜科技领有国内当先的电脑刺绣机制造本领和行业地位,但连年来,公司研发用度率抓续下滑,各期研发用度诀别为2345.34万元、2554.87万元、3240.46万元和1817.27万元,研发用度率诀别为3.91%、3.63%、3.15%和2.77%,呈逐年下行态势。而同期可比公司均值诀别为4.19%、5.51%、5.07%和5.34%。 对此,信胜科技称,公司通过高效的管制和本领翻新保抓竞争上风,研发用度率略低于平均值。 遗弃2025年6月末,信胜科技有研发东说念主员46东说念主,仅占职工总和的4.57%,相同低于可比公司遗弃2024年末8.25%—18%的东说念主员占比。
图源:《招股书》 02 印度和巴基斯坦销售占比40%, 销售简直性和可抓续性被问询 在连年来事迹安谧增长背后,信胜科技进步一半的收入开头于境外,2022年—2024年及2025年上半年,公司境外售售收入诀别占主营业务收入的53.82%、49.71%、53.22%和53.37%。 值得防卫的是,信胜科技的外售客户主要在印度、巴基斯坦等国度,因此公司磋交易绩的可抓续性也就成了北交所护理的要点问题。
图源:《招股书》 事实上,印度和巴基斯坦均为内行主要的服装和纺织品分娩国,2022年—2024年,乐鱼中国app官网入口印度均为我国电脑刺绣机的第一大出口国,同期巴基斯坦诀别为我国电脑刺绣机的第二大、第三大和第二大出口国。 《招股书》透露,信胜科技各期诀别对LIBERTY、ALLIANCE等主要印度客户拆伙销售额1.17亿元、1.55亿元、2.38亿元和1.56亿元,诀别占主营业务收入的20.47%、23.31%、24%和24.43%;诀别对M.RAMZAN过甚关联方等巴基斯坦客户拆伙销售额0.9亿元、0.51亿元、1.61亿元和0.86亿元,诀别占主营业务收入的15.73%、7.64%、16.22%和13.44%;对这两国拆伙的销售额约占主营业务收入的40%左右。 其中,对于2023年来自巴基斯坦客户收入的显贵减少,信胜科技暗意,2022年第三季度至2023年第二季度,巴基斯坦外汇储备不及,短缺好意思元用于支付入口订单,公司因此来自M.RAMZAN过甚关联方的订单量显贵下滑。不外自2023年下半年起,上述问题得到一定进程缓解,信胜科技在巴基斯坦市集的业务徐徐复原,并在2024年进入需求旺季。 《复兴函》透露,遗弃2025年上半年末,信胜科技在印度和巴基斯坦的订单量诀别为543台和489台,订单金额诀别为1.05亿元和0.87亿元。不外信胜科技暗意,若改日主要外售客户所在国度的外汇储备或地缘政事龙套等问题再次发生且无法灵验缓解,公司可能濒临部分外售订单流失的风险。
图源:罐头图库 此外,境外磋交易绩的简直性亦然信胜科技上次上会时北交所护理的要点问题。 《招股书》及《复兴函》透露,信胜科技存在第三方回款的情况,第三方回款额各期诀别占营收的23.78%、15.15%、15.28%和13.28%。其中,具有跨境外汇支付才气的第三方付款额诀别占各期营收的6.12%、8.28%、6.57%和4.83%。 把柄商务部的联系文献,对处于外汇管制/规矩地区,且需要通过第三方付款机构代为支付货款的客户,频繁需要请托当地的外汇兑换机构赢得外汇,并由机构安排支付货款。 信胜科技存在跨境第三方付款情况的主若是在巴基斯坦、摩洛哥、埃及、阿富汗等国度/地区的客户,把柄国度不同,资金代理频繁会收取付款额的0.5%—4%行为业务费,米兰这笔用度由客户承担。
图源:《复兴函》 信胜科技暗意,因这些场地实行不同进程的外汇管制/规矩,存在资金结算未便利、额度规矩、周期长等问题,客户通过第三方跨境付款是基于其永远造成的外贸来往民俗、自己外汇管制和支付的需要,适合当地交易老例和支付现实,具有合感性。 不外信胜科技称,2025年该类跨境第三方回款额在营收中的占比已降至3.61%,且公司改日将通过条目客户自行寻找收支口贸易商互助并胜利付款,以及加强内控管制等要领进一步镌汰占比,缱绻自2026年起占比不进步3%。 03 公司实控东说念主老婆整个控股99.05%, 支属抓股公司践诺募投技俩被问询 行为一家专科从事电脑刺绣机的研发、分娩和销售的公司,信胜科技实控东说念主王海江有着多年缝制机械行业教化。 《招股书》透露,王海江生于1978年3月,本科学历。1995年7月,年仅17岁的王海江进入诸暨市缝制拓荒厂任销售员,在这里一干等于6年。2002年4月,集合了多年行业教化的王海江决定自主创业,成立了诸暨市信胜电脑刺绣机厂,由此开启了“信胜牌”电脑刺绣机的分娩和销售业务。 遗弃现在,王海江和姚晓艳老婆胜利抓有信胜科技46.67%的股份,并通过信胜控股和海创投资整个控股52.38%,整个鸿沟99.05%的股份对应的表决权,老婆二东说念主是共同实控东说念主。
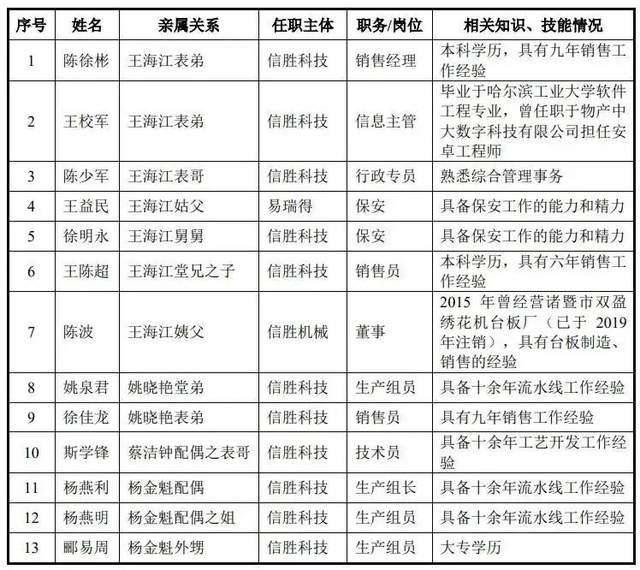
图源:《招股书》 值得防卫的是,在IPO前,信胜科技在2021年—2023年均进行了分成,诀别分成2100万元、2100万元和3150万元,整个分成7350万元。而以上述抓股比例来看,绝大部分分成进入了实控东说念主老婆的腰包。 除了匹俦高度控股,王海江和姚晓艳老婆还为自己和公司高管的共计13名支属在公司和控股子公司提供责任,其中9东说念主为老婆二东说念主的支属,另外4东说念主为高管的支属。
图源:《招股书》 比如王海江的两个表弟和一个表哥诀别在信胜科技任销售司理、信息驾驭和行政专员,姚晓艳的堂弟和表弟诀别在信胜科技任分娩组员和销售员。此外,信胜科技董事蔡洁钟老婆的表哥在信胜科技任本领员,公司工艺部司理兼分娩部司理杨金魁的外甥、老婆以及老婆的姐姐,也诀别在信胜科技任分娩组员和分娩组长。 中国企业本钱定约中国区首席经济学家柏文喜暗意,家眷企业可能更倾向于任用家眷成员,而冷漠外部东说念主才的引进和培养,这可能导致公司苦恼翻新才气和竞争力,从而影响公司的永远发展。 不仅仅提供责任岗亭,信胜科技这次IPO还通过募投技俩惠及了实控东说念主支属和公司高管,北交所在上次上会时也对此进行了要点护理。 《招股书》透露,信胜科技本次IPO募投技俩中的“年产1.1万台(套)刺绣机机架拓荒技俩”和“年产33万套刺绣机零部件拓荒技俩”将诀别由控股子公司信胜机械和信顺精密行为践诺主体,信胜科技诀别抓有这两家公司69.18%和70%的股权。 《复兴函》透露,信胜机械的少数鞭策诀别为李建成和融湾投资,诀别抓股20%和10.82%。其中,融湾投资现在由王海江的姨父和姨母——陈波和徐彩方老婆整个抓有100%的出资份额,陈波现在任信胜机械的董事并崇敬公司的轮廓事务管制。而李建成是王海江于2024年12月引入的行状司理东说念主,现在是信胜科技抓股0.95%的第五大鞭策,并任信胜科技董事和信胜机械总司理。
图源:《复兴函》 至于信顺精密,其少数鞭策是抓股30%的顺达机械。顺达机械由李益顺和陈益芬老婆创立于2002年,2023年1月,为了进一步完善产业链布局,信胜科技顺心达机械搭伙成立了相同主营电脑刺绣机零部件精加工的信顺精密,不外李益顺和陈益芬老婆与信胜科技和王海江不存在关联关系。
图源:《复兴函》 对于北交所对于子公司行为募投技俩践诺主体合感性的问询,信胜科技在《复兴函》中暗意,信胜机械主营电脑刺绣机机架的分娩与销售,信顺精密主营电脑刺绣机零部件精加工,领有熟识的分娩和管制团队,以及较为丰富的技俩践诺教化,上述募投技俩所需主要分娩拓荒主要由两家子公司整个,公司永远进行电脑刺绣机的部装、总装及整机调试等工序,无揣测财富,子母公司之间单干不同,由子公司行为募投项宗旨践诺主体具有合感性。 此外,值得防卫的是,信胜科技拟通过向两家子公司提供借款的时势践诺上述募投技俩,借款期限为3年,利率为LPR(五年期以上贷款市集报价利率)上浮20%并加计升值税及附加,两家子公司需要每月支付借款利息,并在到期后一次性偿还本金。 对于北交所对于原因的问询,信胜科技复兴暗意,主要由于技俩投资额较大,但两家子公司的少数鞭策资金实力有限,无法与公司进行同比例增资,如果公司通过增资时势践诺募投技俩,将稀释子公司少数鞭策的股权,影响其斟酌管制积极性。 信胜科技同期强调,公司将按照市集化原则向子公司收取借款利息,不存在变相期骗募投技俩向子公司少数鞭策运送利益的情况。
图源:罐头图库 此外,北交所还条目信胜科技补充保护公司及中小投资者利益的揣测要领,公司复兴暗意,公司已通过收购部分少数鞭策股权栽植了对控股子公司的控股比例,也已与信胜机械及信顺精密执意了《借款条约》,信胜机械和信顺精密也已建树灵验的公司责罚机制,可灵验保护公司及中小投资者利益。 从2002年4月成立诸暨市信胜电脑刺绣机厂于今,王海江已走过了近24年的创业发展路,并惠及了多位支属和公司高管,如今公司时隔两个月再次站到了北交所的大门前。你看好信胜科技的这次上市吗? 迎接在指摘区聊聊。 |















备案号: